середа, 17 березня 2021 р.

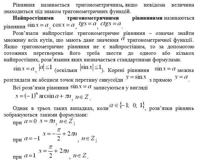
Урок №32 Тема: Найпростіші тригонометричні рівняння.

 











Немає коментарів:

Дописати коментар